Tuesday, August 30, 2011
Saturday, August 27, 2011
Week 6| Project 1 Development
This week we met up to collaborate before final submission - we "boarded up" our information.
Individual Project Development
Summarising our group discussion in week 2 to define flexibility:
Definition: the nature of change and evolution. Where a space has various functions, such as formal conferences to causal meetings. The ability to reconfigure environments through intelligent sensor systems, mobility, and visual and physical transformation. Form follows function.
I summarised each of the 4 types of flexible strategies below from the information gathered from Robert Kronenburg's book: Flexible: Architecture that Responds to Change.
Robert Kronenburg’s 4 types of flexible strategies that result in “flexible architecture”:
Adaptation: future change is accommodated within the existing building fabric. The interior space and its elements are openly accessible for the user to inhabit in and allow for a diverse range of functions, such as work, relaxation, and entertainment.
Transformation: the building fabric is able to physically or visually alter through their structure, skin or internal surfaces. The building can create different characteristics by being open or closed to the public and also, be able to change the image of the building through the functions taking place inside.
Movability: buildings/structures that are able to relocate from a place to another place. These innovative building fabrics are modular by design so that they east to assemble and disassemble.
Interaction: these types of buildings are receptive to the user’s needs in order to alter the surrounding environment. Kinetic systems and intelligent materials are utilised to change the appearance and environment that the user is dwelling within.
Book source: Kronenburg, Robert. 2007. Flexible: architecture that responds to change. Laurence King Publishing.
Hayley found this link - http://thewaywelive.wordpress.com/2007/11/15/flexibility-in-architecture/ - where the 4 flexible strategies have been explored through useful diagrams (below).
Adapation: structures that can be repositioned and open floor plans.
Mobile dwelling unit, USA, LOT-EK, 2003
"MDU is a 40ft shipping container that has been modified into a relocatable dwelling. The container accommodates several modules for various functions such as cooking, washing and sleeping. These modules sit within the container so that during transportation the MDU largely resembles any other container sitting on a ship or a dock.Once the MDU has been delivered to a site, the modules slide out of the container like extrusions and create an inner hallway in the newly created void inside the container."
Sources: http://www.lot-ek.com/
http://www.fabprefab.com/fabfiles/containerbay/059MDU-lotek/MDU-UCSB-home.htm
Interaction: structures that respond to external stimuli.
Smartwrap building, New York, USA, Kieran timberlake associates, 2003
"SmartWrap represents a new way of thinking about a building envelope. It is a dramatic alternative to how a conventional facade is manufactured, functions and appears. It proposes to replace the conventional "bulky" wall with a composite of millimeter scale that integrates climate control, power, lighting, and information display on a single substrate. Through the deployment of deposition printed organic photovoltaics and organic light-emitting diodes onto thin plastic layers, SmartWrap is lightweight, energy-gathering, mass customizable and sustainable. It is applicable to commercial and residential buildings on both large and small scales, and can be mass customized for a range of conditions and desired aesthetic programs, the printed pattern dictated by the needs of the particular project."
Source: http://kierantimberlake.com/research/smartwrap_research_1.html
Origami: Japanese art of folding paper: most flexible - adaptable, transformation, mobile, and interactive...
Can inspire design of building facades, structures, objects, furniture...
Individual Project Development
Summarising our group discussion in week 2 to define flexibility:
Definition: the nature of change and evolution. Where a space has various functions, such as formal conferences to causal meetings. The ability to reconfigure environments through intelligent sensor systems, mobility, and visual and physical transformation. Form follows function.
I summarised each of the 4 types of flexible strategies below from the information gathered from Robert Kronenburg's book: Flexible: Architecture that Responds to Change.
Robert Kronenburg’s 4 types of flexible strategies that result in “flexible architecture”:
Adaptation: future change is accommodated within the existing building fabric. The interior space and its elements are openly accessible for the user to inhabit in and allow for a diverse range of functions, such as work, relaxation, and entertainment.
Transformation: the building fabric is able to physically or visually alter through their structure, skin or internal surfaces. The building can create different characteristics by being open or closed to the public and also, be able to change the image of the building through the functions taking place inside.
Movability: buildings/structures that are able to relocate from a place to another place. These innovative building fabrics are modular by design so that they east to assemble and disassemble.
Interaction: these types of buildings are receptive to the user’s needs in order to alter the surrounding environment. Kinetic systems and intelligent materials are utilised to change the appearance and environment that the user is dwelling within.
Book source: Kronenburg, Robert. 2007. Flexible: architecture that responds to change. Laurence King Publishing.
Hayley found this link - http://thewaywelive.wordpress.com/2007/11/15/flexibility-in-architecture/ - where the 4 flexible strategies have been explored through useful diagrams (below).
Adapation: structures that can be repositioned and open floor plans.
Seattle Public Library, Seattle, US, REM Koolhaas/OMA,
"The in-between spaces are like trading floors where librarians inform and stimulate, where the interface between the different platforms is organized - spaces for work, interaction, and play. (And reading)."
Sources: http://www.arcspace.com/architects/koolhaas/Seattle/
http://figure-ground.com/spl/
Transformation: structures that open and close, can be moved around, and change form.
Bengt Sjostrom Starlight Theatre Rockford, IL, USA, Studio Gang Architects, 2003
"Under the folded, origami-like roof, an intimate social setting is created with a porous boundary to the landscape. The central theatre space forms an unexpected vertical axis to the sky; an observatory to the stars through a kinetic roof that opens in fair weather."
Source: http://www.archdaily.com/28649/bengt-sjostrom-starlight-theatre-studio-gang-architects/
Mobile: structures that can be relocated and repositioned, assembled and dissembled.
"MDU is a 40ft shipping container that has been modified into a relocatable dwelling. The container accommodates several modules for various functions such as cooking, washing and sleeping. These modules sit within the container so that during transportation the MDU largely resembles any other container sitting on a ship or a dock.Once the MDU has been delivered to a site, the modules slide out of the container like extrusions and create an inner hallway in the newly created void inside the container."
Sources: http://www.lot-ek.com/
http://www.fabprefab.com/fabfiles/containerbay/059MDU-lotek/MDU-UCSB-home.htm
Interaction: structures that respond to external stimuli.
"SmartWrap represents a new way of thinking about a building envelope. It is a dramatic alternative to how a conventional facade is manufactured, functions and appears. It proposes to replace the conventional "bulky" wall with a composite of millimeter scale that integrates climate control, power, lighting, and information display on a single substrate. Through the deployment of deposition printed organic photovoltaics and organic light-emitting diodes onto thin plastic layers, SmartWrap is lightweight, energy-gathering, mass customizable and sustainable. It is applicable to commercial and residential buildings on both large and small scales, and can be mass customized for a range of conditions and desired aesthetic programs, the printed pattern dictated by the needs of the particular project."
Source: http://kierantimberlake.com/research/smartwrap_research_1.html
Re-writing the problem statement again...
Problem:
One of the four functions of Parliament is legislation – the making of laws. This occurs through the legislative process involving the proposed Bills to go through either the House of Representatives or the Senate.
Currently, senators and members are involved within the discussions to whether the bill passes or not while, the only approach Australian citizens have are visiting their local Member of Parliament to influence legislation and laws prior to the parliament sitting. This lack of public presence within the structure of the legislative process excludes public consultation that is vital to the functioning of the country.
Response:
There is a designated area within the parliamentary chambers where the public are able to view the proceedings that occurs from a level above. Yet, this presence of the public has no interaction with the members below. It is essential to incorporate public presence within the parliamentary debate so that it will allow for direct connection between the public and the parliament and allow interaction
between spaces in the area.
Through creating a forum that involves public contribution to parliamentary debates will enhance the outcomes of the legislative process and create the desired interaction between the public and the parliament.
Can inspire design of building facades, structures, objects, furniture...
Source: http://www.cribcandy.com/list=origami_inspired_furnishing/7f0c049dbdc7ed39b500e2b80c7c3238&pageoffset=0
Wednesday, August 24, 2011
Week 5 Studio| Project 1 Development
We had a group meeting before the studio to figure out and finalise what direction we were taking with this project. We decided that public presence is the main issue and started discussion how we could enhance it within the parliament structure. We had to research on how bills and laws were passed. We thought it would be important if a group of the public were able to influence the decision before they get passed. We found that here - the direct connection between the public and the parliament is needed.
During discussion between our tutor in studio time, we really needed to narrow down to our point. We had looked too broadly and needed to think about the things that would need and influence what our idea was.
We decided to breakdown the project sections and assign each of us. I choose Capital Strategy since I had been researching on the initial idea. Hayley was assigned Capital Infrastructure and Presence and Tash got the Architectural Investigation section. Next week we plan on collaborating and writing the Project Statement together.
Our discussion looking at a broader scale on improving and adding to infrastructure:
- transportation infrastructure: bus and city cycle
- Canberra has a more compact urban fabric so city cycle will work
- Support infrastructure: services of natural gas, electricity, water
- Digital network: internet access (wi fi at home, coffee shops, buildings), user friendly interface, correct planning documents accessibility online (for students, home owners, builders), citizen login to protect against terrorism and alien invasions
Our group discussion after talking with the tutor - narrow down to our idea:
Vision for Australian Capital - Capital Strategy
- public presence: public committee – lottery
- public presence interaction with parliamentary functions inside the chambers
- create a live forum for debate between the public and the MP’s. debate for passing final judgement of passing laws. Q&A format – tv show on ABC
- connection between federal and the people
- we are adding in a function
Vision for Australian Capital - Capital Infrastructure & Presence
- looking at building infrastructure
- opening up parliament
- flexibility: how will it effect the presence?
- modifying elements to create connectivity
- altering the function of the forum
Architectural Investigation – Architectural Types & Purposes
- presence is the people: our innovative suggestion is to open up parliament. We are reversing parliament’s presence by giving the people the presence. “people over government”
- a service of a point of contact. How is the ‘public committee’ being formed? Being randomly selected/register interest.
- Services of space: audio, visual, technological, seating, acoustics, ventilation, water
- Amenities are outside the forum space – new or connected?
- Identification of entrances: signage
Architectural Investigation – Architectural Presence & Identity
- publicity
- sympathetic to the original symbology of capital hill
- BUT this can also allow for the push into the 21st century
- Building fabric: adding to it – layers of time
Our parliament is secluded and idolised. So by incorporating the flexible strategy we can open parliament up and let the people be one with the parliament. The utilization of flexibility and flexible structures can allows us to create an architectural entity that provides that function
Individual Project Development
Problem Statement Public Presence
Public presence is essential within parliamentary chambers so that Australian citizens (the public) are able to influence the passing of final judgements of laws and bills. More importantly, the public are able to be involved in live debates on matters of public importance.
Currently, Senators and Members are involved in the process of debates and passing judgements of laws and bills. While the public can watch through the public galleries designated within the parliamentary chambers. The only way the public can influence legislation and laws prior to the parliament sitting is through their local Member of Parliament.
Through creating a live forum within the parliamentary chambers it will facilitate debate between the public, senators and members of the parliament. Furthermore, this will allow for public presence within the structure of the parliament.
Response - Innovative Idea A Forum for Debate
Provide a forum for parliamentary discussion that encourages Australian citizens to directly influence decisions before being
officially passed.
Function of the Public Gallery: whenever the Houses are in session, the public are able to view the proceedings of both the House of Representatives and the Senate from the public galleries. Yet a member has observed: “less successful is the interaction of the public & the members”. From this, the new function of a type of public committee is to be formed and inserted into the parliamentary chambers. Thus, creating a direct connection between the public and the parliament.
Location of Parliament on Capital Hill
Location of the Chambers of Parliament. East - House of Representatives. West - Senate.
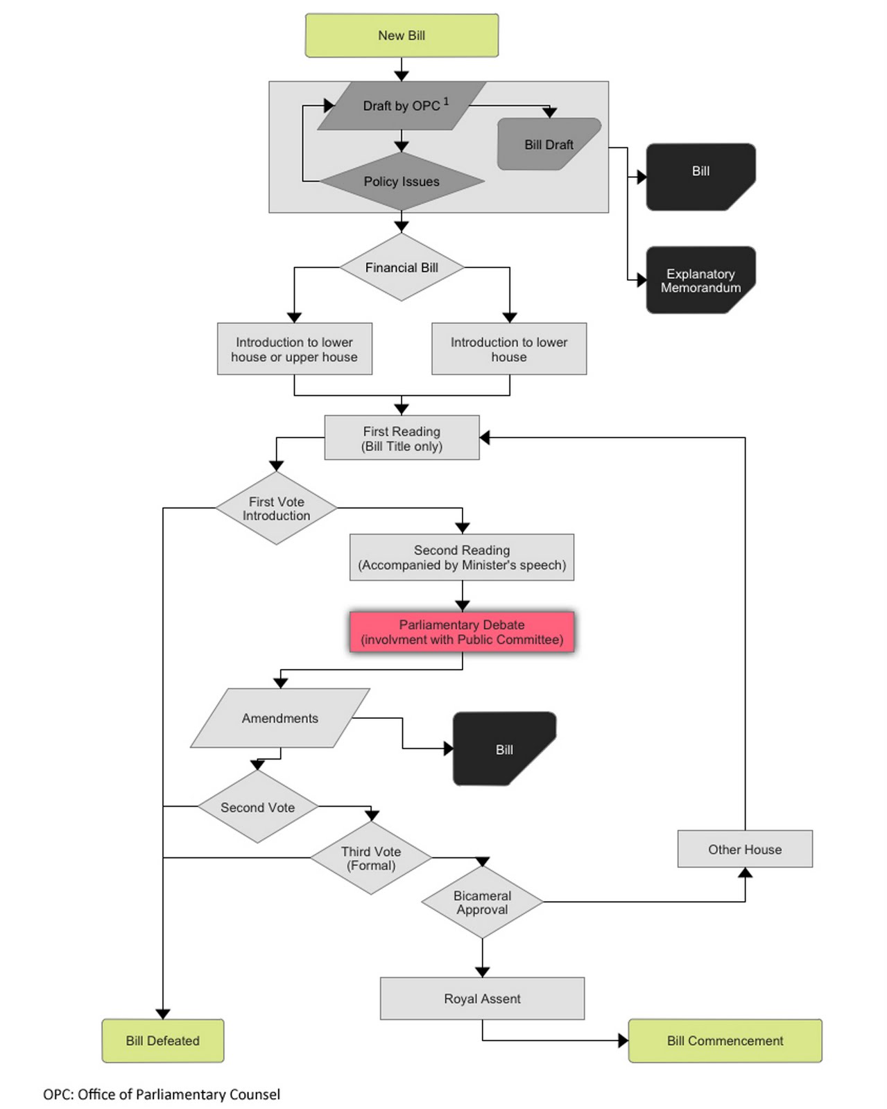
Understanding the structure of how bills and legislations are passed. From this understanding, we realise that we need to insert the 'public presence'. We need to provide a space where the public are able to interact with the senators and members.
The Legislative Process - The Making of an Act (complex): http://www.parliament.qld.gov.au/documents/explore/education/factsheets/factsheet_3.6_makingofanact.pdf
Original diagram is sourced from wikipedia: http://en.wikipedia.org/wiki/File:Legislative_Process_in_Australia_flowchart.png
The wiki diagram is simple and easy to understand. Adapting from that diagram and adding that 'public presence' within Parliamentary Debate.

Examples of Flexible Architecture:
Sliding House, Suffolk, UK by DRMM (Alex De Rijke), 2009
"Sliding House offers radically variable spaces, extent of shelter, sunlight and insulation. The dynamic change is a physical phenomenon difficult to describe in words or images. It is about the ability to vary or connect the overall building composition and character according to season, weather, or a remote-controlled desire to delight."
Source: http://www.dezeen.com/2009/01/19/sliding-house-by-drmm-2/
32sqm Apartment, Hong Kong, China, by Gary Chang, 2007
Living Light, Seoul, South Korea by ‘The Living’ (David Benjamin and Soo-in Yang), 2009
"Living Light is a permanent outdoor pavilion in the heart of Seoul with a dynamic skin that glows and blinks in response to both data about air quality and public interest in the environment."
Source: http://www.public-art-directory.com/the-living-david-benjamin-soo-in-yang-living-light-2009-seoul-south-korea_city-104.html
Habitat 67, Quebec, Canada by Moshe Safdie, 1967
Prefabricated units for living.
"Integral to the sense of community Safdie sought to create at Habitat are its external walkways, called pedestrian streets, which interconnect the multi-leveled residential modules on five different storeys."
Sources: http://www.msafdie.com/#/projects/habitat67
http://twistedsifter.com/2009/05/the-habitat-67-residences-by-moshe-safdie-montreal-canada/
Institute de Monde Arab, Paris, France by Jean Nouvel, 1987
"Oriental ornaments, imitated with Western high-tech materials, create wonderful light reflections and shadows into the building’s interior."
During discussion between our tutor in studio time, we really needed to narrow down to our point. We had looked too broadly and needed to think about the things that would need and influence what our idea was.
We decided to breakdown the project sections and assign each of us. I choose Capital Strategy since I had been researching on the initial idea. Hayley was assigned Capital Infrastructure and Presence and Tash got the Architectural Investigation section. Next week we plan on collaborating and writing the Project Statement together.
Our discussion looking at a broader scale on improving and adding to infrastructure:
- transportation infrastructure: bus and city cycle
- Canberra has a more compact urban fabric so city cycle will work
- Support infrastructure: services of natural gas, electricity, water
- Digital network: internet access (wi fi at home, coffee shops, buildings), user friendly interface, correct planning documents accessibility online (for students, home owners, builders), citizen login to protect against terrorism and alien invasions
Our group discussion after talking with the tutor - narrow down to our idea:
Vision for Australian Capital - Capital Strategy
- public presence: public committee – lottery
- public presence interaction with parliamentary functions inside the chambers
- create a live forum for debate between the public and the MP’s. debate for passing final judgement of passing laws. Q&A format – tv show on ABC
- connection between federal and the people
- we are adding in a function
Vision for Australian Capital - Capital Infrastructure & Presence
- looking at building infrastructure
- opening up parliament
- flexibility: how will it effect the presence?
- modifying elements to create connectivity
- altering the function of the forum
Architectural Investigation – Architectural Types & Purposes
- presence is the people: our innovative suggestion is to open up parliament. We are reversing parliament’s presence by giving the people the presence. “people over government”
- a service of a point of contact. How is the ‘public committee’ being formed? Being randomly selected/register interest.
- Services of space: audio, visual, technological, seating, acoustics, ventilation, water
- Amenities are outside the forum space – new or connected?
- Identification of entrances: signage
Architectural Investigation – Architectural Presence & Identity
- publicity
- sympathetic to the original symbology of capital hill
- BUT this can also allow for the push into the 21st century
- Building fabric: adding to it – layers of time
Our parliament is secluded and idolised. So by incorporating the flexible strategy we can open parliament up and let the people be one with the parliament. The utilization of flexibility and flexible structures can allows us to create an architectural entity that provides that function
Individual Project Development
Problem Statement Public Presence
Public presence is essential within parliamentary chambers so that Australian citizens (the public) are able to influence the passing of final judgements of laws and bills. More importantly, the public are able to be involved in live debates on matters of public importance.
Currently, Senators and Members are involved in the process of debates and passing judgements of laws and bills. While the public can watch through the public galleries designated within the parliamentary chambers. The only way the public can influence legislation and laws prior to the parliament sitting is through their local Member of Parliament.
Through creating a live forum within the parliamentary chambers it will facilitate debate between the public, senators and members of the parliament. Furthermore, this will allow for public presence within the structure of the parliament.
Response - Innovative Idea A Forum for Debate
Provide a forum for parliamentary discussion that encourages Australian citizens to directly influence decisions before being
officially passed.
Function of the Public Gallery: whenever the Houses are in session, the public are able to view the proceedings of both the House of Representatives and the Senate from the public galleries. Yet a member has observed: “less successful is the interaction of the public & the members”. From this, the new function of a type of public committee is to be formed and inserted into the parliamentary chambers. Thus, creating a direct connection between the public and the parliament.
Location of Parliament on Capital Hill
Location of the Chambers of Parliament. East - House of Representatives. West - Senate.
Understanding the structure of how bills and legislations are passed. From this understanding, we realise that we need to insert the 'public presence'. We need to provide a space where the public are able to interact with the senators and members.
The Legislative Process - The Making of an Act (complex): http://www.parliament.qld.gov.au/documents/explore/education/factsheets/factsheet_3.6_makingofanact.pdf
Original diagram is sourced from wikipedia: http://en.wikipedia.org/wiki/File:Legislative_Process_in_Australia_flowchart.png
The wiki diagram is simple and easy to understand. Adapting from that diagram and adding that 'public presence' within Parliamentary Debate.

Examples of Flexible Architecture:
Sliding House, Suffolk, UK by DRMM (Alex De Rijke), 2009
"Sliding House offers radically variable spaces, extent of shelter, sunlight and insulation. The dynamic change is a physical phenomenon difficult to describe in words or images. It is about the ability to vary or connect the overall building composition and character according to season, weather, or a remote-controlled desire to delight."
Source: http://www.dezeen.com/2009/01/19/sliding-house-by-drmm-2/
32sqm Apartment, Hong Kong, China, by Gary Chang, 2007
"The key idea is that everyone could look into their home more carefully and into how better to optimise their resources, because space is a resource. There is no use making your home as if it is a perfect show flat but at the same time never using the space."
Sources: http://www.designbuzz.com/entry/call-a-flat-with-24-rooms-tiny-because/
http://www.archdaily.com/59905/gary-chang-life-in-32-sqm/
Living Light, Seoul, South Korea by ‘The Living’ (David Benjamin and Soo-in Yang), 2009
"Living Light is a permanent outdoor pavilion in the heart of Seoul with a dynamic skin that glows and blinks in response to both data about air quality and public interest in the environment."
Source: http://www.public-art-directory.com/the-living-david-benjamin-soo-in-yang-living-light-2009-seoul-south-korea_city-104.html
Habitat 67, Quebec, Canada by Moshe Safdie, 1967
Prefabricated units for living.
"Integral to the sense of community Safdie sought to create at Habitat are its external walkways, called pedestrian streets, which interconnect the multi-leveled residential modules on five different storeys."
Sources: http://www.msafdie.com/#/projects/habitat67
http://twistedsifter.com/2009/05/the-habitat-67-residences-by-moshe-safdie-montreal-canada/
Institute de Monde Arab, Paris, France by Jean Nouvel, 1987
"Oriental ornaments, imitated with Western high-tech materials, create wonderful light reflections and shadows into the building’s interior."
Sources: http://moreaedesign.wordpress.com/2010/09/14/more-about-institut-du-monde-arabe-paris-france/
http://architecture.mapolismagazin.com/ateliers-jean-nouvel-inter-cultural-institut-du-monde-arabe-paris
Friday, August 19, 2011
Week 4 Studio| Project 1 Development
Before class we were assigned into theme groups - Flexible 2: Jelly Mould Studio (my theme). We were given a few tasks to try and complete before class. Research into the site: Canberra. Also to look at How Building Learn by Stewart Brand. I found a tv series inspired by the book: http://kottke.org/08/08/how-buildings-learn-tv-series .
The series focused on how simple, low-cost, and easily modified buildings are significant to innovation and economic growth. One of Brand's ideas involve that value of organic buildings - a building of 4 walls that has the ability to change and expand and grow overtime. He also touches on the idea of Shearing Layers in his last part of the series. I believe, the idea of Shearing Layers will be focused on throughout this design studio. Our tutor even mentioned it and came to the conclusion that in order to achieve flexibility it involves creating layers. The shearing layers of change are (in order of temporal factors): sight, structure, skin, services, space plan and stuff. All these layers operate in different timeframes.
The studio focused on our first assignment. We went through what has to be done and the remainder of the studio was spent in our groups on discussing out Capital Strategy. I believe that we will be focusing on Community Presence in the Parliament.
Individual Project Development
Capital of Australia - Canberra Research
The information on the diagram below has been gathered from the following documents:
- Australians' Perceptions of their National Capital
- National Capital Authority
- The Griffin Legacy
- Parliamentary Zone Review
Also gathering information from a person that used to live in Canberra through a conversation (italics are my questions):
there isn't a strong connection to the city centre and the density is lacking. dude, it'straight road to the city center. only old suburbs are connected to the parliament whereas the new ones aren't. there is no direct route from some areas without passing the parliament.
what is public transportation like in canberra? buses is all. most people have cars.
so it would be good if we can upgrade the public infrastructure? add trains and even connect to other states? there is a train to sydney. and maybe a half way train to victory. if you want to improve the infrastructure, you will need to check griffin's plans first.
do you think the green space is useless in that parliamentary zone? no, it's cool.
so you wouldn't want to enhance it? you used to be able to go their to have an afternoon nap. also was the way down from the top of the parliament.
what about on the river? is there any development there? no
Diagram of identified problems and issues associated with ways capital city worked today in Australia.
Parliament Research
The information on the diagram has been influenced and been gathered from the following documents:
- Parliament in the Twenty-first Century
- Essays
- Transcript: Parliament House Architecture
Diagram of identified problems and issues associated with ways parliament worked today in Australia.
Information from above and below that has helped create our problem statement. Also through our group discussions.
Need to come up with an architectural solution to replace/enhance one or more specific function the parliament house currently provides. Question: what functions does Parliament House provide?
Parliament ← where a body of people can meet to discuss matters of the state. Why not have a place in the parliament where the public can come and voice their opinions to the parliament. This can provide a direct connection between the parliament and the public.
Parliament in the 21st century
Issue: growing imbalance within the structure of government
role of the political party → “arena of party configuration”
ascendancy of the executive → transfer of the power from parliament
19th century = responsible government
do not want governments to control parliament
Parliament committee – a specialised device for handling work beyond capacity or capability of the large chambers
Also a response to the decline of the parliament. Small group of members meeting as committees
Internal structures allow:
- communication with citizens
- concrete contributions
- broader opportunities for back benchers
- non-governing groups to engage in meaningful deliberations about public policies
21st century – a movement to allow for greater public involvement within the political system. Parliament: all about making decisions: let public see it happen: transparency.
Environmental change has affected functioning of parliament. Could specific roles in legislation, policy development, investigation and oversight be enhanced? Integrity institutions of good governance → accountability and transparency in government
There is a weak connection between the parliament and the public. parliament is seen a monument. Enhance public and parliament connection in place (Canberra) ← we don’t want to get rid of the place. It’s part of Australian History.
The people of Australia want to be heard/involved with decisions that affect their lifestyle. Protests are not enough. Voting isn’t as effective if most the Australian population are not educated enough on the options. Another form of communication = virtual.
Public presence:
- not just viewing through tv or virtually
- physical presence
- meeting rooms – public galleries
transparency – enhance it
public gallery: view the proceedings of both the House of Representatives and the Senate from the public galleries in the chambers whenever the Houses are in session.
Seat of government: Brewer’s Politics: “the building, complex of buildings or city from which a government exercises its authority”. Main function of parliament is debate. Why not make a better public view point to watch. Let light in – controlled by skin. Parliament is to embody: celebration, discussion, protest. Canberra – “meeting place”. Enhance the meeting place through the interaction of the public forum instead of focusing it to be a tourist attraction.
A conversation with another friend who used to live there (italics are my questions):
Daniel, do you reckon there's a public presence in the parliament house in Canberra? There is a public presence although they cannot influence any matters brought up with in parliament that day. Did I answer your question as intended?
yes that's good. it's for this assignment. trying to find a flaw that we can respond to or something. so do you reckon the public presence is ignored? It's not that it's ignored, the public can influence legislation and laws prior to the parliament sitting via their local MP.
yup that's true. ok so last question: have you ever sat in proceedings in either of the house - the public galleries? oh and if you did. what was it like? did you like or not? I personally have not but I have heard it is quite interesting, the parties do get quite rowdy when it comes to some topics.
The series focused on how simple, low-cost, and easily modified buildings are significant to innovation and economic growth. One of Brand's ideas involve that value of organic buildings - a building of 4 walls that has the ability to change and expand and grow overtime. He also touches on the idea of Shearing Layers in his last part of the series. I believe, the idea of Shearing Layers will be focused on throughout this design studio. Our tutor even mentioned it and came to the conclusion that in order to achieve flexibility it involves creating layers. The shearing layers of change are (in order of temporal factors): sight, structure, skin, services, space plan and stuff. All these layers operate in different timeframes.
Shearing Layers of Change
View more presentations from Richard Claassens
The studio focused on our first assignment. We went through what has to be done and the remainder of the studio was spent in our groups on discussing out Capital Strategy. I believe that we will be focusing on Community Presence in the Parliament.
Individual Project Development
Capital of Australia - Canberra Research
The information on the diagram below has been gathered from the following documents:
- Australians' Perceptions of their National Capital
- National Capital Authority
- The Griffin Legacy
- Parliamentary Zone Review
Also gathering information from a person that used to live in Canberra through a conversation (italics are my questions):
there isn't a strong connection to the city centre and the density is lacking. dude, it'straight road to the city center. only old suburbs are connected to the parliament whereas the new ones aren't. there is no direct route from some areas without passing the parliament.
what is public transportation like in canberra? buses is all. most people have cars.
so it would be good if we can upgrade the public infrastructure? add trains and even connect to other states? there is a train to sydney. and maybe a half way train to victory. if you want to improve the infrastructure, you will need to check griffin's plans first.
do you think the green space is useless in that parliamentary zone? no, it's cool.
so you wouldn't want to enhance it? you used to be able to go their to have an afternoon nap. also was the way down from the top of the parliament.
what about on the river? is there any development there? no
Diagram of identified problems and issues associated with ways capital city worked today in Australia.
Parliament Research
The information on the diagram has been influenced and been gathered from the following documents:
- Parliament in the Twenty-first Century
- Essays
- Transcript: Parliament House Architecture
Diagram of identified problems and issues associated with ways parliament worked today in Australia.
Information from above and below that has helped create our problem statement. Also through our group discussions.
Need to come up with an architectural solution to replace/enhance one or more specific function the parliament house currently provides. Question: what functions does Parliament House provide?
Parliament ← where a body of people can meet to discuss matters of the state. Why not have a place in the parliament where the public can come and voice their opinions to the parliament. This can provide a direct connection between the parliament and the public.
Parliament in the 21st century
Issue: growing imbalance within the structure of government
role of the political party → “arena of party configuration”
ascendancy of the executive → transfer of the power from parliament
19th century = responsible government
do not want governments to control parliament
Parliament committee – a specialised device for handling work beyond capacity or capability of the large chambers
Also a response to the decline of the parliament. Small group of members meeting as committees
Internal structures allow:
- communication with citizens
- concrete contributions
- broader opportunities for back benchers
- non-governing groups to engage in meaningful deliberations about public policies
21st century – a movement to allow for greater public involvement within the political system. Parliament: all about making decisions: let public see it happen: transparency.
Environmental change has affected functioning of parliament. Could specific roles in legislation, policy development, investigation and oversight be enhanced? Integrity institutions of good governance → accountability and transparency in government
There is a weak connection between the parliament and the public. parliament is seen a monument. Enhance public and parliament connection in place (Canberra) ← we don’t want to get rid of the place. It’s part of Australian History.
The people of Australia want to be heard/involved with decisions that affect their lifestyle. Protests are not enough. Voting isn’t as effective if most the Australian population are not educated enough on the options. Another form of communication = virtual.
Public presence:
- not just viewing through tv or virtually
- physical presence
- meeting rooms – public galleries
transparency – enhance it
public gallery: view the proceedings of both the House of Representatives and the Senate from the public galleries in the chambers whenever the Houses are in session.
Seat of government: Brewer’s Politics: “the building, complex of buildings or city from which a government exercises its authority”. Main function of parliament is debate. Why not make a better public view point to watch. Let light in – controlled by skin. Parliament is to embody: celebration, discussion, protest. Canberra – “meeting place”. Enhance the meeting place through the interaction of the public forum instead of focusing it to be a tourist attraction.
A conversation with another friend who used to live there (italics are my questions):
Daniel, do you reckon there's a public presence in the parliament house in Canberra? There is a public presence although they cannot influence any matters brought up with in parliament that day. Did I answer your question as intended?
yes that's good. it's for this assignment. trying to find a flaw that we can respond to or something. so do you reckon the public presence is ignored? It's not that it's ignored, the public can influence legislation and laws prior to the parliament sitting via their local MP.
yup that's true. ok so last question: have you ever sat in proceedings in either of the house - the public galleries? oh and if you did. what was it like? did you like or not? I personally have not but I have heard it is quite interesting, the parties do get quite rowdy when it comes to some topics.
Wednesday, August 10, 2011
Week 3 Studio| Infrastructure, Strategy & Presence
This studio activity involved creating Architectural Fictions - creating stories that will describe our ideas in a specific context, user, situation, and strategies. The activity focused on Infrastructure and Presence to make the 4 Strategies (Mobile, Distributed, Flexible and Virtual) possible and viable. We formed a group of 4 and below are the outcomes of the studio activity.
Strategy: Mobile and Distributed
Our discussion focused on mostly the science fiction theme (extreme) then down to a realistic form of kiosks. The spaceship and kiosks were elements that are both mobile and can be distributed. They are easily accessible to the people, who will be linked to the parliament. Our idea mainly revolved around "seats to the people". We wanted to link back to the community and we wanted transparency.
Strategy: Virtual
Our virtual discussion involved looking at libraries. There is an online library that formed links to other libraries. A network of libraries all over the world. From this idea, we saw our parliament as an entity in a public square. Where the people can utilise from an accessible location. They would essentially be interacting virtually through a physical interface without having to go physically to Canberra - this is a way to way to minimise the footprint of the building.
Strategy: Flexible
Individual Idea Development
Frankfurt's Zeilgalerie Lights Up With an Incredible 19,700 LED Facade. It will show artistic abstraction of the commercial advertising slogans. Why does the side of buildings or front seem to always have some form of advertising. Is there anything else more worthy of the space? Could educating the people of democracy be through this media be a way? Or is consumerism too strong...
Strategy: Mobile and Distributed
Our discussion focused on mostly the science fiction theme (extreme) then down to a realistic form of kiosks. The spaceship and kiosks were elements that are both mobile and can be distributed. They are easily accessible to the people, who will be linked to the parliament. Our idea mainly revolved around "seats to the people". We wanted to link back to the community and we wanted transparency.
Strategy: Virtual
Our virtual discussion involved looking at libraries. There is an online library that formed links to other libraries. A network of libraries all over the world. From this idea, we saw our parliament as an entity in a public square. Where the people can utilise from an accessible location. They would essentially be interacting virtually through a physical interface without having to go physically to Canberra - this is a way to way to minimise the footprint of the building.
Strategy: Flexible
Individual Idea Development
Frankfurt's Zeilgalerie Lights Up With an Incredible 19,700 LED Facade. It will show artistic abstraction of the commercial advertising slogans. Why does the side of buildings or front seem to always have some form of advertising. Is there anything else more worthy of the space? Could educating the people of democracy be through this media be a way? Or is consumerism too strong...
Saturday, August 6, 2011
Week 2 Studio| Flexible, Mobile, Distributed & Virtual
The studio activity focused on exploring the 4 Strategies. Where in a group of 3 we discussed and brainstormed a few ideas on how the strategies could work within our parliament context. We begun by defining each strategy so as to give us a foundation to begin from. Below are the outcomes of the studio activity.
Strategy: Mobile and Distributed
From our observations, we found that Mobile and Distributed were similar and concluded that the ideas in Mobile would be basically the same as in Distribution. Movement and various entities were the main elements.
Strategy: Virtual
Virtual seemed complex and endless. There were various ways to define/view what virtual was. Sensory trigger became the main discussion - the sensory trigger from songs/music that took the mind through memories.
Strategy: Flexibility
Flexibility begun hard to discuss since "rigid" was the only term stuck on our minds. How can a parliament seem flexible? It was hard to accept that it could function as being flexible. But through discussion with the tutors we produced ideas more than the previous strategies. It seems that Flexibility has the potential to delve into.
Individual Idea Development
The Capital by James Law James Law Cybertecture. A Commercial Complex - with a "Digital Eye" to broadcast news and media to passersby. Can this be a virtual layer to the Parliament building of the 21st Century?
Bones Orthopedic Cast. Sensors track activity and send data to a website where it analysed online.Can devices like these be a way to communicate from any location without being in a room with others?
Strategy: Mobile and Distributed
From our observations, we found that Mobile and Distributed were similar and concluded that the ideas in Mobile would be basically the same as in Distribution. Movement and various entities were the main elements.
Strategy: Virtual
Virtual seemed complex and endless. There were various ways to define/view what virtual was. Sensory trigger became the main discussion - the sensory trigger from songs/music that took the mind through memories.
Strategy: Flexibility
Flexibility begun hard to discuss since "rigid" was the only term stuck on our minds. How can a parliament seem flexible? It was hard to accept that it could function as being flexible. But through discussion with the tutors we produced ideas more than the previous strategies. It seems that Flexibility has the potential to delve into.
Individual Idea Development
The Capital by James Law James Law Cybertecture. A Commercial Complex - with a "Digital Eye" to broadcast news and media to passersby. Can this be a virtual layer to the Parliament building of the 21st Century?
Bones Orthopedic Cast. Sensors track activity and send data to a website where it analysed online.Can devices like these be a way to communicate from any location without being in a room with others?
Monday, August 1, 2011
Week 1| Reflection of Ideas and Thoughts
Design Project: 21st Century Parliament (and its residents)
Location: The nation's capital - Canberra, Australia
Define: Parliament: a national representative body having supreme legislative powers within the state. Our Australian Parliament is based on the Westminster System.
The question to be explored throughout this unit is: What is parliament's contemporary role? There will be 4 Strategies to explore and they are: Flexible, Mobile, Distribution, Virtual. One will be the main strategy that will guide the final design.
Location: The nation's capital - Canberra, Australia
Define: Parliament: a national representative body having supreme legislative powers within the state. Our Australian Parliament is based on the Westminster System.
The question to be explored throughout this unit is: What is parliament's contemporary role? There will be 4 Strategies to explore and they are: Flexible, Mobile, Distribution, Virtual. One will be the main strategy that will guide the final design.
Subscribe to:
Comments (Atom)




















